當前,在我國經濟开展進入新常態,許多傳統行業增長放緩,部分行業出現產能過剩的情況下,而節能環保產業等开展速度卻不減反增,節能減排降碳指標已經成為各級政府尤其是各省級政府工作的一個目標硬任務,並成為推進供給側結構性改革的一項重要內容。隨着國家「綠色化开展」的頂層設計,大氣十條、水十條的推進實施,以及土十條即將出台,大量企業和資金紛紛湧入環保市場,環保產業或將迎來开展「黃金期」,正催生一個約10萬億的巨大節能環保市場。
致金研究院針對環保行業進行了綜合的調研分析,本文從環保產業鏈及行業开展歷程為切入口,講解了環保行業的綜合情況。
1環保行業概念界定
1.1行業概念
環保行業是指在國民經濟結構中,以防治環境污染、改善生態環境、保護自然資源為目的而進行的技術產品開發、商業流通、資源利用、信息服務、工程承包等活動的總稱。環保行業涉及節能環保技術裝備、產品和服務等,產業鏈長,關聯度大,吸納就業能力強,對經濟增長拉動作用明顯。
狹義上,環保產業指的是在環境污染控制與污染物減排、清理以及廢棄物處理方给予設備和服務的行業,是相對於治理生產過程中排放的「三廢」(廢水、廢氣、固體廢棄物)的「末端處理」而言的,现在,這是環保產業的核心內容。廣義上,環保產業不僅涵蓋了狹義的內容,還包括產品生產過程的清潔生產技術和清潔產品。
1.2行業細分
經過30年的开展,我國環保產業现在已經成為涵蓋環保設備製造、環保工程、環境保護服務、資源綜合利用等領域的綜合性產業。環保產業的主要細分領域包括空氣污染、水處理及固廢處理等。
環保產業的建設可分為四個板塊,分別是固廢處理、水處理、大氣治理、環境監測。
圖表:環保產業建設具體項目方向

2環保行業產業鏈構成
2.1 環保產業鏈
在環保產業鏈上游,也就是環保研發和製造業產業。研發主要是高校和科研组织以及企業實驗室等。環保製造業以中小規模經濟單位為主,现在環保產品的性質、結構、功能等方面的差別不大,市場競爭比較激烈,企業之間圍繞價格、產品和服務質量展開競爭。
在環保產業中游,主要是環保工程,以項目或工程分包為主要形式的市場,一些第三方服務组织參與其中。
圖表:環保產業鏈構成-環保工程建設

在環保產業下游基本為運營階段,用戶以公共组织和業主方為主,是一個兼具買方和賣方壟斷勢力的市場,即買賣雙方都有向對方施壓的籌碼。對下游賣方而言,企業核心競爭力的關鍵在於其整合能力,既包括對上游供應商的整合,也包括對產品、項目、市場、資金以及技術等各要素的整合。
在水污染防治領域,现在全國重點流域水污染防治計劃項目的開工率明顯提高,城市污水處理廠建設項目進度加快。在水處理技術與設備方面,生物法與物化法相結合,生物法中厭氧工藝與好氧工藝相結合,是處理工業廢水的开展趨勢,廢水深度處理技術成為水處理技術比較活躍的領域,城市污水處理設備向大型設備开展。
污水處理和固廢處理是環保行業中最具投資價值的細分行業,工業污水處理利潤空間較大的部分在產業鏈上游,生活污水處理在下游,固廢處理在整個產業鏈上都有較大的利潤空間。
2.2環保產業價值鏈分析
根據環保產業價值鏈,现在環保產業的增值主要體現在創新研發和關鍵設備及使用劑的製造方面。在工程安裝方面,環保企業基本是免費服務。後續的維護等服務基本是免費,只有某些零部件更換需要些許費用,創造的價值很少。如果企業屬於工程運營,如污水處理廠的運營,那麼後續的收益是比較穩定的。
圖表:環保產業價值鏈

總體來看,现在國內環保企業的盈利模式比較簡單,主要顺利获得銷售產品和環保基礎設施的運營獲取利潤。
3環保行業开展歷程
3.1 开展歷史
環保產業是為社會生產和生活给予環境產品和服務活動,為防治污染、改善生態環境、保護資源给予物質基礎和技術保障的產業。隨着中國經濟的持續快速开展和城市化與工業化進程的不斷加快,國家對環保產業开展日益重視,尤其改革開放以來,各五年規劃(計劃)對環保事業和環保產業开展都有明確的目標內容,新出台的國家「十三五」規劃更是辟專章規劃綠色環保產業的开展。
我國環保產業從20世紀70年代初開始起步,现在已進入快速开展階段,總體規模迅速擴大,產業領域不斷拓展,產業結構逐步調整,產業水平明顯提升,逐漸成為國民經濟新的支柱產業。但當前環保產業开展也存在技術創新體系不完善、技術開發投入不足、市場不規範、法律法規不健全、財稅優惠政策激勵力度有限、企業融資難度大等諸多問題。
3.2 开展階段
我國環保行業的开展主要經歷了以下四個階段:
萌芽階段:上世紀60年代中-1973年上世紀60年代中後期,我國在北方重工業城市設立「三廢」治理辦公室,召开了「三廢治理」工作。這一時期,以重點工業領域為主,主要引入國外環保設備,同時召开小批量試製,尚未有環境保護的概念,環保產業自然也不存在。儘管如此,環保設備在生產過程中又是客觀存在的,並在治理「三廢」的過程中確實發揮了作用。
階段特點:開始研製污染控制控制設備,環保產業尚在孕育過程中。
初步开展階段:1973-1989年1973年第一次全國環境會議確定了「環保32字方針」,標誌中國環境保工作事業起步,環保產業也由此誕生。1979年《環境保護法(試行)》確定了環境保護的基本方針和「誰污染,誰治理」的政策,從立法角度進行環境保護,增加了環保產業开展的有助于力。1983年底召開的第二次全國環境保護會議,將環境保護作為中國的一項基本國策。此外,以《環境保護法》為代表的法律法規政策體系初步建立,為環保產業的开展奠定了堅實的制度基礎。在相關環保政策的引導下,環保產業市場逐步建立並取得开展,1988年,我國環保產業年產值38億元,實現利潤8.3億元。
階段特點:環保產業處於自發、無序狀態,產業市場狹小、技術落後,產品集中在「三廢」末端治理;顺利获得政府強制性手段建立的環保產業市場,迫於政府命令而被動地开展。
穩步开展階段:1990-2000年1992年第一次全國環境保護產業工作會議召開,確定了中國環保產業开展的指導思想和基本方向。1996年《關於環境保護若干問題的決定》提出,大力推進「一控雙達標」等工作。為適應環境保護新形勢要求,國家對部分環保法律法規進行修訂,並出台了多項環境法律法規和環境標準。此外,國家加大了對環境污染治理的投資力度,我國環保產業开展駛入快車道。到2000年,我國環保產業年銷售收入1689.9億元,利潤166.7億元,比1988年分別增長了約43.5倍和19.1倍,產業規模顯著壯大。
階段特點:環保產業逐步擴展到環保技術開發、工程設計施工、環境諮詢等環保服務、「三廢」綜合利用、自然生態保護等領域。環保市場以政府引導、企業自我开展和調整結合有助于开展,產業初現規模。
快速开展階段:2001年-至今「十五」期間,國家採取一系列加強環境保護的對策措施,市場化機制開始進入環保領域。「十一五」期間,把主要環境污染物減排列入約束性指標,同時進一步制定了污染治理和資源綜合利用的相關政策法規,並將節能環保產業列為戰略性新興產業之首。「十二五」以來,國家環境政策持續加碼,同時進一步修訂和完善了相關的法律法規、環境標準等,加強環境執法監督,並進一步加大環境保護投資力度。由博思數據發佈的《2016-2020年中國環保產業市場分析與投資前景研究報告》表明:2001-2012年,我國環保投資額年複合增長率在20%以上。2011年我國環保行業年營收約3.08萬億元,利潤2,777.2元,與2000年相比,產業總體規模明顯進一步擴大。
階段特點:環保產業內涵不斷豐富,領域進一步延展,逐步形成綜合性行業,同時產業結構不斷調整優化。這一時期,仍以政府引導為主,但市場機制在環保產業开展中的作用逐步顯現,環保產業的市場化進程在政策有助于之下正在加速。回顧我國環保產業的开展歷程,政府宏觀調控與市場機制的有機結合、環保產業法規政策的健全、環保產業技術創新體系的推進、環保產業領域多元化投融資改革措施的完善等都是當前環保產業开展值得借鑑的歷史經驗。
第一,政府宏觀調控與市場機制的有機結合是規範環保產業开展的重要驅動力。隨着市場經濟體制的日臻完善,政府要引導環保產業走向社會化、市場化、專業化和企業化,有助于環保產業开展規模、水平的不斷提高。
第二,法規政策的健全是環保產業开展的有力支撐。一國環保產業的發達程度與該國環境法規的完善程度密切相關。要不斷健全環保產業法規政策,有助于環保產業健康开展。
第三,技術創新是有助于環保產業开展的關鍵因素。環保產業屬於技術密集型綜合性產業,環保產品從設計開發之初,經過中間環節的生產過程不断到推向市場,都強烈依賴科學技術的創新。加強環保科技成果共享平台建設、構建「政產學研」一體的環保技術研發體系、健全環保先進技術示範應用的鼓勵性政策等,促進環保產業優化升級,是有助于環保產業持續健康开展的關鍵。第四,開闢多元化投融資渠道是促進環保產業开展的有力保障。一方面,應完善政府投資體制,加大對環保領域的投資力度,確保涉污企業的治理費用投入達到環境治理的需求。另一方面,要鼓勵政府和社會資本合作,顺利获得運用BOO、BOT、BT、綠色環保基金、綠色環保債券等多種方式,持续引導民間資本進入環保產業。
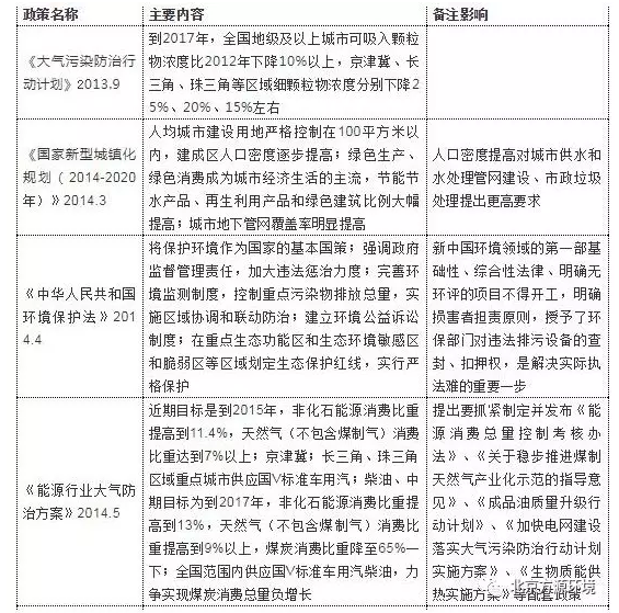
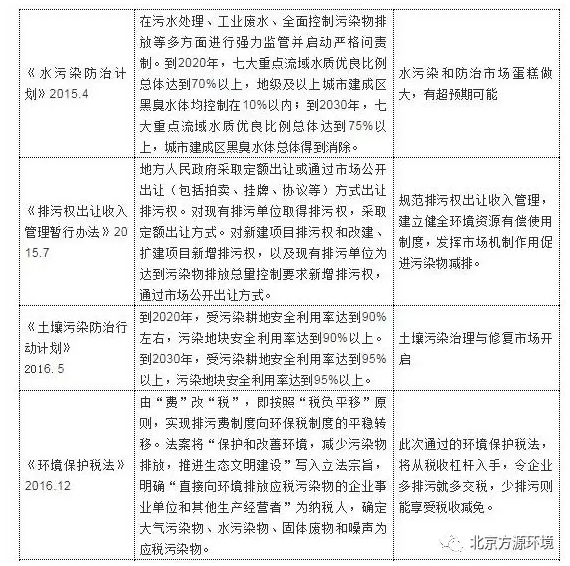
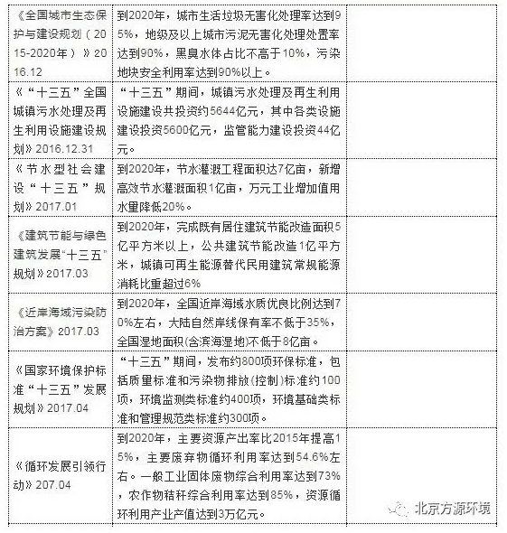
3.3 政策梳理
環保行業對於政策比較依賴。近年來,以「三大計劃」為引領,政府多個環保政策相繼出台,並且發佈了一系列的十三五子行業環保規劃,每個規劃或計劃涉及的投資都是成千上萬億。正是由於未來龐大的市場开展空間,吸引了資本關注。
表格:環保行業政策梳理




